Skip to content Skip to footer

ITIN vs. SSN: What Non-U.S. Residents Need to Know to File Taxes

Hello readers! Navigating the complexities of the U.S. tax system can be challenging, especially for non-U.S. residents. One common point of confusion is the difference between an Individual Taxpayer Identification Number (ITIN) and a Social Security Number (SSN). This comprehensive guide from XOA TAX, your trusted CPA firm, will tackling a common question among non-U.S. residents: “What’s the difference between an ITIN and an SSN, and which one do I need?”

Understanding the Basics

  • SSN (Social Security Number): This is a unique nine-digit number issued to U.S. citizens, permanent residents, and temporary (working) residents. It’s used for tracking earnings and benefits, and you need it to work and file taxes in the U.S. Think of it as your personal tax ID and a record of your earnings for Social Security benefits later on.
  • ITIN (Individual Taxpayer Identification Number): This is also a nine-digit number, but it’s issued by the IRS to individuals who are required to have a U.S. taxpayer identification number but do not have, and are not eligible to obtain, an SSN. It’s essentially a tax processing number for those who don’t have an SSN.

Who Needs an ITIN?

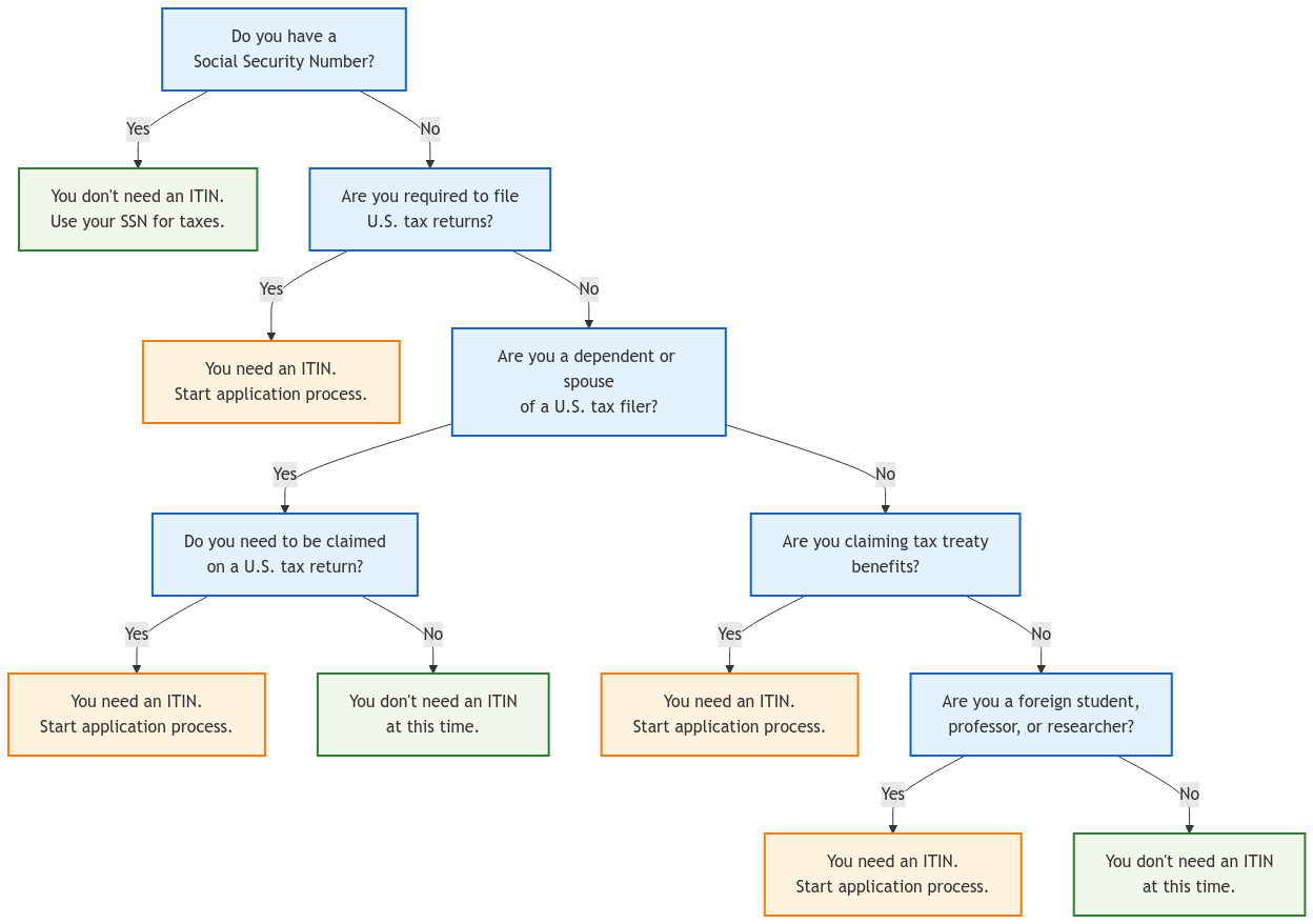
  • Non-U.S. resident aliens who are required to file a U.S. tax return but do not have an SSN.: This could be because you have U.S.-sourced income, like investments or rental income.
  • Spouses and dependents of a U.S. citizen or resident alien.: Even if you’re not filing your own tax return, you might need an ITIN to be included on your spouse’s or parent’s return.
  • Nonresident aliens claiming tax treaty benefits.: Some tax treaties between the U.S. and other countries provide tax benefits to residents of those countries. To claim these benefits, you’ll need an ITIN.
  • Foreign students, professors, or researchers filing tax returns or claiming tax treaty benefits.: If you’re in the U.S. on a student or work visa and need to file taxes, you’ll likely need an ITIN.
A decision tree flowchart helping readers determine if they need an ITIN. Starting with "Do you have a Social Security Number?", the chart guides users through various scenarios including tax filing requirements, dependent status, tax treaty benefits, and academic status. Each path leads to a clear outcome indicating whether an ITIN is needed.

When You Don’t Need an ITIN

  • If you’re a non-U.S. resident alien who’s only in the U.S. for a short time and don’t need to file taxes.: For example, if you’re here on vacation or for a short business trip, you probably won’t need an ITIN.
  • If you’re eligible to get an SSN.: If you’re a U.S. citizen, permanent resident, or authorized to work in the U.S., you should apply for an SSN instead of an ITIN.

How to Apply for an ITIN

A flowchart showing the 4-step ITIN application process. Step 1: Complete Form W-7 (30-60 minutes), Step 2: Gather Documents (1-2 weeks), Step 3: Submit Application (1-2 days), and Step 4: Wait for Processing (7-10 weeks). Each step is connected by arrows showing the progression, with icons representing each action.
  1. Complete Form W-7: This is the IRS form specifically for applying for an ITIN. You can download it from the IRS website.
  2. Gather Original or Certified Documents: You’ll need to provide documents that prove your foreign status and identity.

Acceptable Documents List:

  • Passport (most commonly accepted)
  • National ID card with photo
  • U.S. or foreign driver’s license
  • Civil birth certificate (for dependents under 18)
  • Foreign voter registration card
  • Visa issued by U.S. Department of State
  1. Mail Everything to the IRS: Follow the instructions on Form W-7 for where to send your application. Make sure to keep copies of everything you send!
  2. Consider Alternatives: You can also apply for an ITIN in person at designated IRS Taxpayer Assistance Centers. Another option is to use an IRS-certified Acceptance Agent. These agents are authorized by the IRS to help people apply for ITINs.

Acceptable Documents for ITIN Application

Select from the following documents to support your ITIN application

Passport

Most commonly accepted

National ID Card

Must include photo

Driver’s License

U.S. or foreign

Birth Certificate

For dependents under 18

Voter Registration Card

Foreign only

U.S. Visa

Issued by U.S. Department of State

Tips for a Smooth Application Process

  • Avoid Common Mistakes: Double-check your Form W-7 for accuracy and make sure all required documents are included. Any errors or missing documents can significantly delay processing.
  • Dependents Under 18: If you’re applying for an ITIN for a dependent under 18, you’ll need to provide additional documentation, such as school records or medical records, to prove their identity and residency.
  • Lost Documents: If you’re concerned about your documents getting lost in transit, consider sending them via certified mail or a courier service that provides tracking.

ITIN Processing Time

The IRS typically processes ITIN applications within 7 to 10 weeks. However, processing times can vary depending on the time of year and the complexity of your application.

  • Peak Season: Processing times are generally longest during peak tax season (January to April).
  • Optimal Application Time: The best time to apply is outside of peak season, typically between May and December.
  • Average Processing Times: While the IRS doesn’t publish exact processing times by month, you can generally expect faster processing outside of peak season.
  • Exceeding Normal Timeframes: If your application processing time significantly exceeds the typical timeframe, you can contact the IRS to inquire about the status.

ITINs and Tax Filing

Once you have an ITIN, you can file your taxes just like a U.S. citizen with an SSN. You’ll use your ITIN on your tax return and any other tax-related documents. Remember, having an ITIN doesn’t change your immigration status or authorize you to work in the U.S. It’s simply a number for tax purposes.

ITIN Expiration and Renewal

ITINs that haven’t been used on a federal tax return in the past three years will expire. They also expire if the tax law changes, requiring everyone to renew their ITINs. If your ITIN expires, you’ll need to reapply using Form W-7 and follow the same process as the initial application.

State Tax Implications

While an ITIN is primarily for federal tax purposes, some states also use it for state tax filing. However, state tax laws and requirements vary, so it’s important to check the specific rules for the state where you need to file.

Tax Treaty Considerations

If you’re a resident of a country that has a tax treaty with the U.S., you might be eligible for certain tax benefits. These benefits can include reduced tax rates or exemptions on certain types of income. To claim these benefits, you’ll need to have an ITIN and file the appropriate tax forms.

Tax Credits and Limitations

ITIN holders might be eligible for certain tax credits. However, there are limitations on which credits you can claim.

Specific Tax Credits Available to ITIN Holders:

  • Child Tax Credit (if the child has an SSN)
  • Credit for Other Dependents
  • Child and Dependent Care Credit
  • Business-related credits

Credits NOT Available:

  • Earned Income Tax Credit
  • American Opportunity Tax Credit

It’s essential to understand these limitations and consult a tax professional if you have questions about your eligibility for tax credits.

Available Tax Credits for ITIN Holders

Understanding which tax credits you can and cannot claim with an ITIN

Available Credits

Child Tax Credit

Available if child has SSN

Credit for Other Dependents

Available for qualifying dependents

Child and Dependent Care Credit

Available for qualifying care expenses

Business-related Credits

Available for qualifying business activities

Unavailable Credits

Earned Income Tax Credit

Requires SSN for eligibility

American Opportunity Credit

Not available with ITIN

FAQs

How long does it take to get an ITIN?

The IRS typically processes ITIN applications within 7 to 10 weeks. However, processing times can be longer during peak tax season.

What if I need my ITIN sooner?

In some cases, you may qualify for expedited processing. Check the IRS website for more information.

Do ITINs expire?

Yes, ITINs that haven’t been used on a federal tax return in the past three years will expire. They also expire if the tax law changes.

How do I renew my ITIN?

If your ITIN expires, you’ll need to reapply using Form W-7 and follow the same process as the initial application.

What happens if my documents are lost in the mail?

If you sent your documents via certified mail or a courier service, you can track their progress. If they are lost, you will likely need to obtain new certified copies and resubmit your application. Contact the IRS for specific guidance.

Can I submit certified copies of my documents instead of originals?

Yes, the IRS generally accepts certified copies of documents. However, they must be certified by the issuing agency. Photocopies or notarized copies are not acceptable.

How can I track the status of my ITIN application?

Unfortunately, the IRS doesn’t provide online tracking for ITIN applications. However, you can call the IRS at 1-800-829-1040 to check on the status of your application. Be prepared to provide your personal information and the date you mailed your application.

Need Help?

We know that taxes can be confusing, especially for non-U.S. residents. If you’re unsure whether you need an ITIN, need help with the application process, or have any questions about your tax situation, please don’t hesitate to reach out to us at XOA TAX. We’re here to help you navigate the complexities of the tax system.

Website: https://site5.xoatax.net/localhost/

Phone: +1 (714) 594-6986

Email: [email protected]

Contact Page: https://site5.xoatax.net/localhost/contact-us/

Disclaimer: This post is for informational purposes only and does not provide legal, tax, or financial advice. Laws, regulations, and tax rates can change often and vary significantly by state and locality. This communication is not intended to be a solicitation, and XOA TAX does not provide legal advice. XOA TAX does not assume any obligation to update or revise the information to reflect changes in laws, regulations, or other factors. For further guidance, refer to IRS Circular 230. Please consult a professional advisor for advice specific to your situation.

Leave a comment

0.0/5